首页
解决方案
智慧楼宇园区方案
楼宇出入口综合管控方案
智慧园区解决方案
智能访客系统解决方案
···
视频孪生解决方案
智慧园区视频孪生解决方案
视频孪生智慧电厂解决方案
视频孪生智慧矿山解决方案
···
智慧教育解决方案
智慧宿管出入口解决方案
智慧校园安防解决方案
测温健康通行解决方案
···
查看所有解决方案
产品服务
软件平台
视频孪生可视化系统
国密安全门禁系统
智慧园区综合管控平台
···
人脸识别
星眸人脸门禁一体机 AIPass-H8
商汤 SenseNebula Pass S7
星眸Pass-F301
···
视频AI
Bass高性能软硬一体机(Bass-Std-A1)
Bass标准一体机(Bass-Std-A2)
SenseNebula-AIS服务器
···
一卡(脸)通
访客一体机
速通门(BKR-GATE01)
智能消费机(BKR-D-XF02-2)
···
查看所有产品
客户案例
政企经典案例
中国发改委
中华人民共和国工业和信息化部
中华人民共和国教育部
···
商业楼宇经典案例
保利地产
香江地产
太古地产
···
教育行业案例
清华大学
人民大学
香港中文大学
···
企业园区案例
宁德时代
宝蓝·益园高新技术超融合产业园
东莞天安数码产业园
···
综合性案例
首都机场
上汽集团
北京大兴机场
···
查看所有客户案例
新闻资讯
关于我们
智慧校园安防解决方案
建设人工智能教育,赋能核心业务,推动校园信息化智能化建设。 以智慧校园体系为基础,将AI技术融合于校园运营管理、校园服务与综合安防当中全面创新校园运营模式,提高运营效率。提高校园的智能化水平,服务师生,打造更安全高效的学习生活环境。
智慧校园安防解决方案
建设人工智能教育,赋能核心业务,推动校园信息化智能化建设。 以智慧校园体系为基础,将AI技术融合于校园运营管理、校园服务与综合安防当中全面创新校园运营模式,提高运营效率。提高校园的智能化水平,服务师生,打造更安全高效的学习生活环境。
智慧校园安防解决方案
建设人工智能教育,赋能核心业务,推动校园信息化智能化建设。 以智慧校园体系为基础,将AI技术融合于校园运营管理、校园服务与综合安防当中全面创新校园运营模式,提高运营效率。提高校园的智能化水平,服务师生,打造更安全高效的学习生活环境。
智能感知与预警,校园整体安全管控
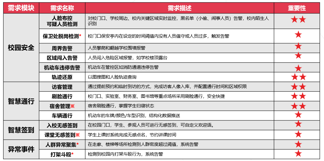
智慧校园需求分析
方案思路 - “端—边—云”协同的智慧校园
智慧校园解决方案架构图
数据推送,校警联动
联 系 我 们
公海555000
地址:北京市海淀区上地信息路11号中国电子彩虹大厦北楼207室
电话:010-86463568
邮箱:service@cfsje99.com
微信客服
扫码添加官方客服
预约咨询
预约咨询
提交预约信息
公海555000